Ivy 发表于 25年02月16日 1292 次浏览
大型物品
按预定日期进行部门收集
区域和收集时间
- 北区: 每月第二个星期一
收集(5 月和 9 月除外:每月第一和 第三个星期一) - 南区:每月第四个 星期一收集
(5 月和 9 月除外:每月第二和 第四个星期一 )
2025
北区
南区
一月
1 月 13 日星期一
1 月 27 日星期一
二月
2 月 10 日星期一
2 月 24 日星期一
行进
3 月 10 日星期一
3 月 24 日星期一
四月
4 月 14 日星期一
4 月 28 日星期一
可能
5 月 5 日星期一
5 月 19 日星期一
5 月 12 日星期一
5 月 26 日星期一
六月
6 月 9 日星期一
6 月 23 日星期一
七月
7 月 14 日星期一
7 月 28 日星期一
八月
8 月 11 日星期一
8 月 25 日星期一
九月
9 月 1 日星期一
9 月 15 日星期一
9 月 8 日星期一
9 月 22 日星期一
十月
10 月 13 日星期一
10 月 27 日星期一
十一月
11 月 10 日星期一
11 月 24 日星期一
十二月
12 月 8 日星期一
12 月 22 日星期一
须遵循的说明
无需通过电话或在线请求
不接受塑料袋
要领取的物品必须在领取日之前的周日晚上 6 点之后放置在您住所的路边
最大数量:2立方/地址/自提
选项:MUNICIPAL YARD下车
(25 Claude-Jodoin Street)
服务时间为上午 9 点至中午 12 点:
五月至十月:每周六
十一月至四月:每月第一个星期六
最大数量:2 m 3 / 投放

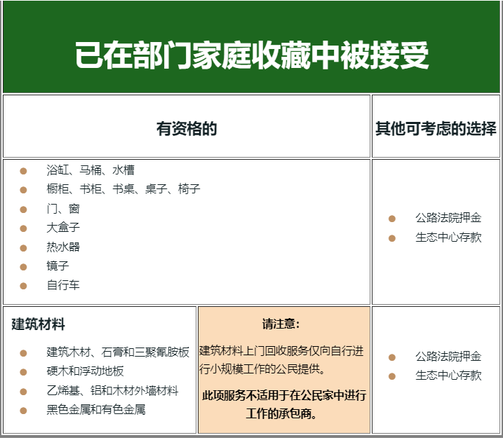
接受/拒绝的材料






















